产学研实践活动 | 浙大硕士科研前沿分享-衰老小鼠卵巢的单细胞图谱
发布时间:2024-09-25 09:49 | 点击次数:1154
本期分享由艾沐蒽-浙江大学钱塘智慧城社会实践基地的浙江大学医学院2021级佘俊森硕士供稿。
导读
卵巢衰老、卵泡不断消耗、卵泡质量下降会导致女性生育力出现急剧下降,且这一趋势不可逆转。据报道,女性在35-40岁生育力就会随着卵母质量下降而出现显著性下降,但目前关于卵巢衰老的早期驱动因素仍不甚清晰,缺乏衰老小鼠卵巢基因组变化的全面细胞图谱。
2024年1月10日,来自俄克拉荷马退伍军人医疗中心Michael stout团队在Nature aging上发表了题为“A single-cell atlas of the aging mouse ovary”的文章。该研究发现衰老小鼠卵巢内免疫细胞比例增加,卵泡细胞中应激反应、免疫反应和纤维化信号通路上调,为卵巢衰老领域提供了细致全面的单细胞图谱。

发表期刊:Nature aging
发表时间:2024年7月
影响因子:17.0
研究方法:作者收集了3个月和9个月大的雌性小鼠(n = 4)的卵巢并进行了scRNA测序,以评估年龄相关的卵巢变化
研究结果
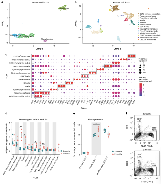
小鼠卵巢单细胞测序鉴定出15类细胞
小鼠3月龄到9月龄期间是卵泡储备下降最严重的时期,研究者收集了3月龄和9月龄雌性小鼠的卵巢(C57BL/6J),每组4只。对卵巢组织全细胞进行单细胞测序,在进行UMAP降维后,作者共鉴定出15类细胞,其中包括3类基质细胞,1类卵泡膜细胞,2类巨噬细胞,1类内皮细胞,1类T淋巴细胞,2类上皮细胞,1类卵母细胞,1类黄体细胞,1类B淋巴细胞(图1a),15类细胞有各自不同的标记基因(图1b)。

图1. 小鼠卵巢的单细胞测序结果
卵巢各类细胞比例发生年龄相关性改变
研究者发现随着年龄增长,小鼠卵巢中不同细胞的比例发生改变。9月龄小鼠卵巢中颗粒细胞比例显著降低,免疫细胞比例显著增加(图2a、b),原始和三级卵泡数量明显下降,二级卵泡数量有下降趋势(图2c-e)。

图2. 卵巢各细胞比例发生年龄相关性改变
淋巴细胞累积在衰老小鼠卵巢中
为了查明卵巢中免疫细胞的变化,进一步对单细胞测序数据分析发现,免疫细胞共4类,13亚类,它们有各自的标记基因 (图3a-c)。随着年龄增长,淋巴细胞数量显著增加,包括B细胞、1型/17型淋巴细胞和CD4+T细胞。巨噬细胞和单核细胞数量在老年卵巢中呈增加趋势 (图3d)。CD300e+单核细胞仅存在于9月龄小鼠卵巢中(图3d)。目前尚不清楚CD300+单核细胞在衰老的卵巢中的作用。经过流式细胞术验证,9月龄小鼠卵巢中CD90+细胞(T细胞和先天淋巴样细胞)的比例和数量显著增加,与单细胞测序结果一致(图3e,f),但B细胞和髓系细胞并没有变化(图3e,f),这与单细胞测序结果不一致。

图3.在衰老的卵巢中淋巴细胞积聚
淋巴细胞在衰老小鼠卵巢中增减不一
作者进一步采用流式细胞术检查淋巴细胞的改变。在T细胞中,CD8+ T细胞、双阴T细胞(DNs)、MALT细胞、NKT细胞和γδT细胞的显著增加;CD4+ T细胞和先天淋巴样细胞显著减少(图4b)。并且流式结果发现,单细胞测序结果中1型T淋巴细胞的增加是1型NKT细胞显著增加所致,17型T淋巴细胞所有亚群都随着年龄的增长而增加(图4c,d)。此外,流式细胞术发现1型先天淋巴样细胞比例随着年龄的增长而下降(图4e,f)。

图4. 衰老卵巢淋巴细胞数目发生改变
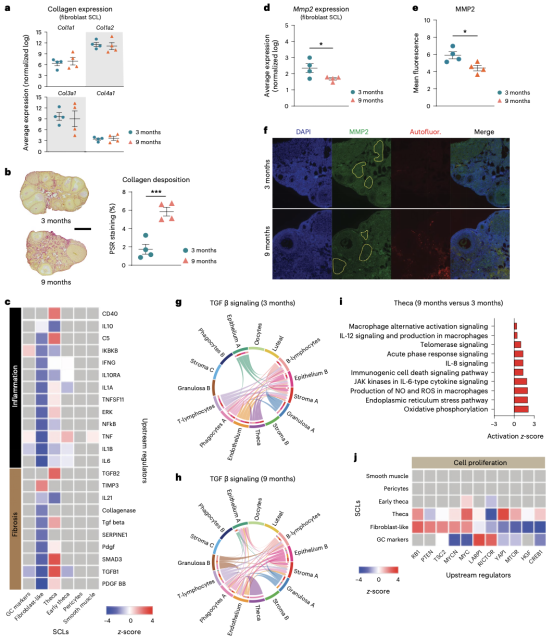
衰老小鼠卵巢基质细胞和卵泡膜细胞中信号通路发生变化
UMAP结果显示基质细胞和卵泡膜细胞共6类,各自有不同标记基因(图5a-c)。随着卵巢衰老,卵巢基质细胞和卵泡膜细胞也发生了相应的变化。IPA分析(信号通路分析)显示,衰老的小鼠卵巢中,成纤维细胞样基质细胞内组织重塑和纤维化相关通路上调,雌激素和促性腺激素释放激素信号通路下调(图5d)。

图5. 基质细胞和卵泡膜细胞的亚聚类分析
基质细胞和卵泡膜细胞中信号通路改变导致卵巢组织重塑和纤维化
因IPA分析显示衰老小鼠卵巢成纤维细胞中组织重塑通路上调,作者进一步分析胶原相关基因表达,结果显示卵巢中成纤维细胞胶原基因表达随着年龄的增加而上升(图6a),卵巢组织天狼星红染色显示衰老的小鼠卵巢组织中纤维化加重(图6b)。在卵泡膜细胞内,与炎症反应和纤维化相关的几个上游调控因子显著上调(TGFB1、TGFB2和SMAD3;图6c),这表明卵泡膜细胞可能是最早参与胶原生成和沉积的细胞类型之一。并且成纤维细胞中胶原分解酶Mmp2表达降低(图6d,e)。这边共同导致卵巢组织胶原蛋白沉积,纤维化加重。
TGF-β信号通路与调节淋巴细胞趋化、活化和存活有关,TGF-β信号随年龄增长表现出差异。研究发现3月龄小鼠卵巢中卵泡膜细胞会与多种细胞进行信号转导(图6g),但衰老的小鼠卵巢中的卵泡膜细胞仅和免疫细胞之间存在TGF-β信号传导(图6h),这可能与衰老的小鼠卵巢中淋巴细胞累积有关。此外,衰老的小鼠卵巢中的B群颗粒细胞新出现了TGF-β信号(图6g,h),卵泡膜细胞中关于炎症反应、细胞应激和增殖的信号通路上调(图6i),细胞增殖上游调控序列表达上调(MTOR、YAP1和RB1,图6j)。这些结果表明,卵巢基质细胞和免疫细胞间持续存在的纤维化信号,在衰老的卵巢中发挥重要作用。

图6. 卵巢基质细胞和卵泡膜细胞信号通路发生改变后的生物学意义
衰老小鼠卵巢中颗粒细胞和卵母细胞功能发生改变
UMAP结果显示颗粒细胞、卵母细胞和黄体细胞共6类(图7a-c),其中颗粒细胞4类,包括卵泡不同发育阶段的颗粒细胞,如窦前、窦性、有丝分裂和闭锁颗粒细胞。
IPA分析显示随着年龄增长,窦前、窦性和闭锁颗粒细胞中与促炎和纤维化相关的通路上调(图7d-f),卵母细胞内线粒体功能障碍显著增加(图7g)。这些结果显示衰老加剧了炎症反应和纤维化的过程。

图7. 颗粒细胞、卵母细胞和黄体细胞的亚聚类分析
衰老对内皮细胞和上皮细胞的影响较小
UMAP结果显示内皮细胞和上皮细胞共4类(图a-c)。IPA分析发现只有血管内皮细胞中的信号通路会随着年龄增长而发生变化,表现为DNA损伤调节通路上调(图8d),细胞衰老相关基因激活(TP53、CDKN1A和CDKN2A) (图8e-f)。细胞衰老相关基因上游调控基因的表达并没有显著上调 (图8g)。目前并无证据能够明确血管内皮细胞是否是主要衰老的细胞之一。
图8. 内皮细胞和上皮细胞的亚聚类分析
总结及展望
总之,研究者用单细胞测序技术分析了小鼠卵巢转录组的年龄相关变化,分析了不同月龄小鼠卵巢主要细胞类型,并进一步研究了各亚细胞簇发生的衰老相关的变化。该研究揭示衰老小鼠卵巢内免疫细胞比例翻倍,以1型NKT和17型γδT细胞为著。随着年龄的增长,颗粒细胞、基质细胞和卵泡膜细胞内有关应激反应、免疫反应和纤维化的信号通路上调。卵巢基质胶原酶表达下调,导致胶原蛋白沉积。免疫细胞本身就表达细胞衰老相关基因,卵巢细胞衰老可能是免疫细胞累积的结果。
本研究为卵巢衰老领域提供了细致全面的单细胞图谱,也揭示了衰老卵巢发生慢性炎症反应和纤维化的潜在机制。中老年小鼠并不能完全代表非人类灵长类动物和人类相应年龄段表现出的变化,因此还需要对其他模式动物进行更深入的研究。


ImmunoDiagnostics | ImmunoMonitoring
免疫诊断 | 免疫监控
专注于免疫组高通量测序
ImmuHub | Seq-MRD | Immun-Traq
| Immun-Cheq | T-Classifier |TCR-T
Web:www.immuquad.com
Email:Contact@immuquad.com
Tel:0571-81061561

