文献分享|免疫组测序揭秘干细胞移植后免疫重建机制
发布时间:2025-01-03 10:39 | 点击次数:286
造血干细胞移植(HSCT)是治疗多种血液系统疾病尤其是血液肿瘤的有效方法,移植后免疫重建是影响移植治疗效果的重要因素之一,因此免疫重建的研究对于提高患者生存质量及移植疗效意义重大。很多临床工作者对该研究方向感兴趣,因此小编整理分享一篇关于探索HSCT后免疫重建机制的高分文献,以供参考~

标题:NK细胞和T细胞库在同种异体HSCT后早期建立,并受 CMV再激活的影响
发表期刊:Blood Advances
发表时间:2024年11月12日
作者采集54名HSCT受者移植后3个月(t3)、6个月(t6)、9个月(t9)、12个月(t12)外周血样本以及移植前配对供者(t0)的外周血样本,进行bulk TCRβ测序,并进行光谱流式细胞术免疫表型分析和KIR基因分型。该研究旨在在人类同种异体HSCT病例模型中剖析NK细胞库和TCR库恢复时间及机制,并进一步追溯与临床事件的关联。

研究结果
1.受者TCR库多样性在移植后受到长期限制
受者的TCR库在前3个月克隆性显著增加(即多样性减少),并在随后的时间点保持稳定(P = 1.157e-08 在t0和t3之间; P = 0.076 在t3和t12之间。图1A)。根据频率分层的不同克隆大小类别在移植后会发生变化,尽管前3个月的TCR库几乎完全由扩增的克隆主导,但非扩增克隆(1-2template)在6个月时进行性显著增加并持续到12个月(图1B)。
在个体内水平上计算了移植前后任意2个时间点之间的TCR重叠。供体-受体重叠指数较低,直到移植后1年在整个随访时间内没有增加,表明没有进一步的主要供体来源的克隆扩增(图1C)。移植后3至12个月之间的重叠较低,从6个月开始显著增加,最高重叠率在9 到12个月之间,表明主要克隆大小层次结构是在移植后早期建立的,而TCR 组成周转和定性重建随着时间的推移而稳定(图 1C)。

图1
2.CMV再激活驱动强大的TCR免疫反应
根据受体的CMV血清状态将队列分为3个不同的组:CMV血清阴性(D–/R–和D+/R–,n=20)、CMV血清阳性但没有被记录为再激活(D–/R+和D+/R+,n=21)、CMV再激活(D–/R+和 D+/R+,n = 13)。只有CMV阳性的受者在移植后再激活并长达9个月时被记录为CMV再激活。
与CMV再激活组相比,CMV血清阴性和血清阳性受者TCR库多样性变化更平稳(图2A)。在12个月时CMV再激活的受者中,TCR 库克隆性的这种转变以>1%的大规模克隆扩增为主(图2B)。
比较3个月和12个月之间的重叠程度时,CMV再激活组最低,可能反映了TCR库的快速周转,克隆组成和竞争性T细胞克隆的扩增发生了重大变化(图2C)。与另两组相比,CMV再激活组在3到12个月之间重度扩增(>1%)公共克隆的累积频率显著增加(图 2D)。(私有克隆指仅在1个D/R对中观察到,公共克隆指在≥2个D/R对或存在于抗原-TCR公共数据库中的匹配克隆型。)
为了评估免疫反应特异性,作者对照公共数据库中的CMV特异性TCR克隆分析了该数据集。与CMV血清阴性或血清阳性受体相比,没有观察到CMV再激活后CMV特异性克隆的累积频率有富集(图2E)。然而,在免疫转移的假设下,作者观察到与D–/R+ CMV再激活受体(n=9)相比,D+/R+ CMV再激活受体(n=4)中供受体共享的CMV特异性TCR克隆的累积频率显著更高(图 2F)。并且作者发现CMV特异性TCR克隆的频率对 D+/R+再激活受体的克隆性有显著贡献(P=6.89e-07,线性回归),而对D-/R+ CMV再激活受体的克隆性的影响不显著(P = 0.443,线性回归)。

图2
3.移植后第一年的动态免疫细胞再生
作者基于35色抗体面板在表型水平上系统评估了NK细胞和T细胞区室。CD4+和CD8+ T细胞在移植后早期显著减少,并缓慢恢复长达12个月(图3A)。循环B细胞的频率从3个月到12个月逐渐增加,但没有达到统计学意义(图 3A)。
CD56bright NK细胞在移植后瞬时扩增,数量显著超过供体,并且从3个月开始急剧减少,逐渐转化为NK细胞成熟,反映在CD56dimCD16+ NK细胞显著增加(图 3B)。CD56dim CD16+CD57+ NK 细胞显著富集,而CD56dim CD16+NKG2A+ NK细胞变化趋势与之相反(图3C)。这种平衡在9个月时稳定下来,两个亚群都没有进一步的显著变化(图3C)。

图3
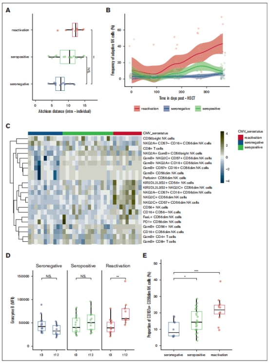
4.CMV再激活诱导NK细胞亚群加速成熟
既往研究证明了CMV的存在是NK细胞免疫状态的决定性调节因子,因此作者计算Aitchison 距离测量细胞组成的差异。CMV再激活受者的3至12个月之间的个体内距离显著更高,反映了该组患者NK 细胞和T细胞免疫状态组成的重大变化(图4A)。这一观察结果首先是由共表达NKG2C和CD57的适应性NK细胞的显著增加驱动的,这与CMV的存在有关(图4B)。
另外,在CMV再激活的受者中,检查点抑制标志物PD-1的CD56dim表达率较高(图 4C)。与KIR2DL1+和KIR3DL1+CD56dimNKG2C+ NK细胞相比,KIR2DL2L3S2+ CD56dimNKG2C+ NK细胞的频率在CMV再激活的受者中显著升高,并显示颗粒酶B含量随着时间的推移逐渐增加(图4D)。相比之下,CMV血清阴性受者的NK细胞以未成熟的CD56bright NK细胞和表达NKG2A+的CD56dim和CD56bright NK细胞为主(图4C)。

图4
研究结论
该研究表明allo-HSCT后的T细胞和NK细胞库重建主要在前3个月内建立,库多样性显著收缩,至少在1年内随着时间推移具有稳定性。CMV可能是循环特异性T和NK细胞外周稳态增殖的重要驱动因素,且具有持久的影响。
参考文献
Schäfer A, et,al. NK- and T-cell repertoire is established early after allogeneic HSCT and is imprinted by CMV reactivation. Blood Adv. 2024 Nov 12;8(21):5612-5624. doi: 10.1182/bloodadvances.2024013117.
艾沐蒽专注于免疫组测序领域多年,开发的ImmuHub®技术平台方法全面,检测物种多样,建库方法具有灵活性,致力于为各大高校、医院、科研机构、企业等提供优良的科研服务。







ImmunoDiagnostics | ImmunoMonitoring
免疫诊断 | 免疫监控
专注于免疫组高通量测序
ImmuHub | Seq-MRD | Immun-Traq
| Immun-Cheq | T-Classifier |TCR-T
Web:www.immuquad.com
Email:Contact@immuquad.com
Tel:0571-81061561

