突破性进展!GD2 CAR-T细胞疗法让癌症患者获得超18年的完全缓解
发布时间:2025-02-24 16:57 | 点击次数:398
在癌症治疗的漫长征程中,免疫疗法的出现无疑为神经母细胞瘤患者带来了新的希望。而CAR-T细胞疗法作为免疫疗法中的明星技术,近年来更是取得了令人瞩目的进展。然而,关于其长期疗效和安全性的数据仍然有限。最近,一项发表于《Nature Medicine》的研究为我们揭示了GD2 CAR-T细胞疗法在神经母细胞瘤治疗中的长期效果,为这一领域的未来发展提供了重要参考。

研究团队在2004年至2009年期间,对19名神经母细胞瘤患者进行了表达靶向 GD2 的嵌合抗原受体 (CAR) 的 Epstein-Barr 病毒 (EBV) 特异性 T 淋巴细胞和激活的 T 细胞的临床研究。为了追踪这些细胞在体内的持久性,研究人员在CAR构建中加入了独特的条形码序列。通过这些条形码,他们可以在患者体内检测到这些CAR-T细胞的存在,并评估其长期疗效。
研究结果
1.生存数据分析
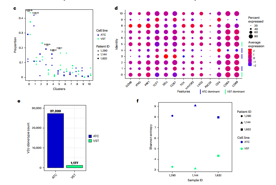
研究结果显示,GD2 CAR-T细胞疗法在神经母细胞瘤治疗中展现出显著的长期疗效和安全性。在接受治疗的19名患者中,有 12 名在输注后 2 个月至 7 年内死于复发性神经母细胞瘤。7名患者存活至今,其中5名患者的随访时间超过13-18年,一名患者甚至在治疗后18年仍保持完全缓解状态。
在治疗第一年后,研究人员通过检测外周血中的CAR-ATC和CAR-VST转基因评估了19名患者的CAR-T细胞持久性,发现8名患者(42.1%)在1年后仍可检测到转基因,其中5名患者的转基因存留超过5年,且长期生存者(LTS)的转基因存留时间显著长于非LTSs(P = 0.0002),这表明持续的CAR-T细胞可能有助于长期疾病控制。进一步研究中,从3名LTS冻存的PBMC样本中解冻并扩增CAR-T细胞后发现,尽管早期样本中仍可检测到CAR+ ATC和VST细胞,但后期样本中这些细胞数量显著减少甚至消失,这可能归因于第一代CAR结构的局限性和输注前未进行淋巴清除的影响。

2.ATC vs VST
为了进一步了解CAR-T细胞的功能特性,研究人员对部分患者的CAR-T细胞进行了单细胞RNA测序结合TCR克隆型分析。结果显示,ATC更倾向于形成中央记忆型T细胞,而VST则更倾向于形成效应型T细胞。此外,ATC的TCR多样性显著高于VST,这可能是其长期存留能力更强的原因之一。不同簇的CAR-T细胞表达不同的功能相关基因,包括效应基因(如GZMB、IFNG、PRF1)、记忆基因(如TCF7、SELL、CCR7)和耗竭基因(如TOX、HAVCR2、LAG3、PDCD1)。

小 结
这项研究首次证明了CAR-T细胞疗法在实体瘤治疗中的长期疗效,证明了GD 2 CAR-ATC/VST治疗可以安全地使难治性/复发性神经母细胞瘤儿童达到长达18年以上的完全缓解,且未观察到与CAR-T疗法相关的恶性病变或其他长期副作用。这一结果为CAR-T细胞在实体瘤治疗中的应用提供了重要证据,并展示了其在长期疾病控制方面的潜力。尽管第一代CAR-T细胞存在局限性,但其显著的临床效果仍为后续研究奠定了坚实基础。未来的研究可通过引入共刺激结构域、结合淋巴清除策略等方式进一步提升CAR-T细胞的疗效和持久性,推动其在更多癌症类型中的应用。
参考文献:Li, CH., Sharma, S., Heczey, A.A. et al. Long-term outcomes of GD2-directed CAR-T cell therapy in patients with neuroblastoma. Nat Med (2025).
CAR-T治疗伴随监控解决方案
一、CAR-T疗法
CAR-T细胞疗法是一种基于人工修饰的T细胞治疗,可以通过CAR(chimeric antigen receptor)分子靶向识别肿瘤细胞表面抗原,进而杀伤癌细胞。
艾沐蒽的CAR-T治疗解决方案可以用来评估CAR-T疗法的效果。它可以帮助研究人员评估CAR-T对免疫系统的影响,并且在治疗后的随访过程中评估免疫系统的重建情况,并评估CAR-T细胞的持久性。它可以帮助研究人员了解疗法的效果,更好地评估疗效,并有效地监控治疗后的情况。

Fig. CAR-T 细胞免疫疗法原理示意图
二、TCR测序助力CAR-T研发和伴随监控
T细胞免疫组库测序以T细胞为研究目标,艾沐蒽基于ImmuHub®技术平台,扩增TCR β链 VDJ重排基因全序列,再进行高通量测序,从而评估T细胞克隆构成和多样性。近年来,TCR测序被广泛应用在CAR-T细胞治疗领域。
具体详见:艾沐蒽解决方案|助力CAR-T研发和伴随监控。
三、检测流程
对于CAR-T治疗后的CAR-T持久性评估,治疗后效果评估,免疫重建水平的监控非常重要。
艾沐蒽结合自身产品,包括Seq-MRD®,Immun-Traq®,和ImmuHub®的技术优势,整合了一套专为CAR-T的研发和监控的伴随解决方案。

CAR-T研发和伴随监控解决方案检测流程
在CAR-T研发中,本解决方案可以用来检测CAR-T细胞的克隆性和持久性,可以帮助优化CAR-T治疗的设计和优化CAR-T细胞的生产过程,以提高CAR-T治疗的疗效和安全性;同时通过Seq-MRD®检测评估CAR-T治疗后MRD水平,帮助研究人员评估CAR-T疗效,并且在治疗后的随访过程中评估免疫系统的重建情况;并可以动态追踪CAR-T持久性情况,可以帮助研究人员了解疗法的效果,更好地评估疗效,并有效地监控治疗后的情况。
四、送检要求

五、荣获浙江省科技进步一等奖
艾沐蒽联合浙大附一黄河教授完成的《新型CAR-T细胞研发及其治疗恶性血液病临床转化创新体系建立》获2023年度浙江省科学技术进步奖一等奖。

六、发表相关文献
1.Wang, X. et al. Quantitative characterization of T-cell repertoire alteration in Chinese patients with B-cell acute lymphocyte leukemia after CAR-T therapy. Bone Marrow Transplantation (2019).

2.Huang, Y. et al. Predictive value of next-generation sequencing-based minimal residual disease after CAR-T cell therapy. BMT (2022)







ImmunoDiagnostics | ImmunoMonitoring
免疫诊断 | 免疫监控
专注于免疫组高通量测序
ImmuHub | Seq-MRD | Immun-Traq
| Immun-Cheq | T-Classifier |TCR-T

