艾沐蒽助力发表Science子刊:Parkin的免疫调节机制带来癌症免疫治疗新曙光
发布时间:2025-03-27 10:00 | 点击次数:269

在肿瘤免疫治疗领域,免疫检查点抑制剂(ICB)为癌症患者带来了新希望,但一些肿瘤患者受益有限,主要原因是肿瘤免疫微环境(TIME)中免疫抑制性髓系细胞和耗竭性 T 细胞的存在限制了癌症免疫治疗的有效性。深入探究髓系细胞与 T 细胞之间的交互作用,对于开发新的免疫治疗策略至关重要。
近期,中山大学研究团队在《Science Advances》(IF:13.7)上发表了题为“AMPK-dependent Parkin activation suppresses macrophage antigen presentation to promote tumor progression”的文章,揭示了 Parkin(一种 E3 泛素连接酶)在调控肿瘤免疫微环境中的重要作用,研究发现,Parkin 缺乏能够重塑 TIME,激活先天和适应性免疫,从而抑制肿瘤进展和复发。该研究采用了艾沐蒽的ImmuHub® TCR测序分析技术, 证实了Parkin 缺陷的巨噬细胞能够促进 T 细胞的抗原特异性 TCR 克隆扩增,增强抗肿瘤效果.
研究结果
1.Parkin 缺乏重塑肿瘤免疫微环境
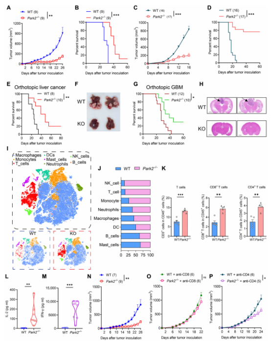
研究团队通过构建 Parkin 缺乏的小鼠模型,发现无论是全身性还是巨噬细胞特异性敲除 Parkin,都能显著抑制多种肿瘤的生长并延长小鼠存活时间。利用单细胞 RNA 测序和流式细胞术分析,发现 Parkin 缺乏重塑了 TIME,使 NK 细胞、T 细胞、单核细胞、粒细胞和巨噬细胞比例增加,而 B 细胞和肥大细胞比例降低。(图1A-J)
进一步研究表明,Parkin 缺乏显著增加了肿瘤浸润 T 细胞的比例,尤其是 CD8+ 和 CD4+ T 细胞,同时肿瘤间质液中 IL-2 和 IFN-γ 水平升高,表明 T 细胞效应功能增强。通过耗竭实验,证实 T 细胞在 Parkin 缺乏介导的抗肿瘤免疫中发挥关键作用。(图1K-P)

图1
2.Parkin 缺乏促进巨噬细胞抗原呈递至抗原特异性T细胞
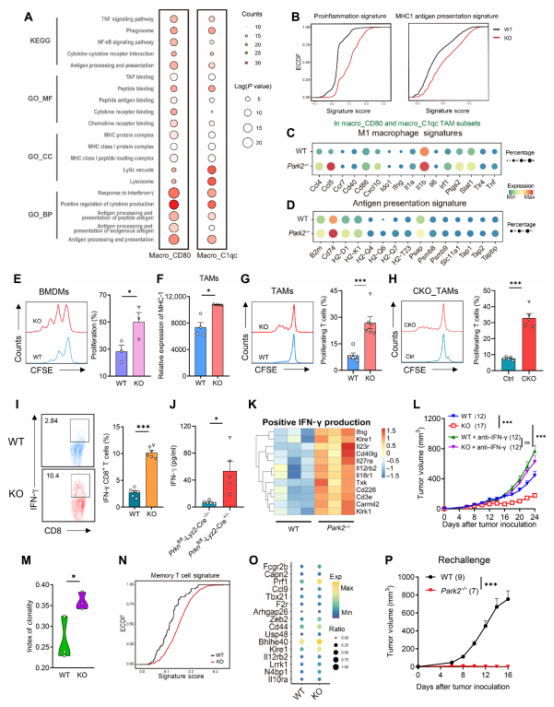
研究发现,Parkin 缺乏增强了巨噬细胞与 T 细胞之间的通信,巨噬细胞成为 T 细胞最强的通信伙伴。Parkin 缺乏的肿瘤相关巨噬细胞(TAMs)在抗原呈递、促炎极化和趋化因子表达方面显著增强,而促肿瘤极化相关基因表达降低。
通过条件性敲除巨噬细胞中 Parkin 的小鼠模型,证实巨噬细胞特异性 Parkin 缺乏可抑制肿瘤生长,促进 T 细胞浸润。研究团队从Park2−/− 小鼠和对照组小鼠中分离肿瘤浸润 T 细胞(TILs),并对其进行 TCR 测序,以了解 Parkin 缺乏对 T 细胞抗原识别的影响。相比对照组小鼠,Park2-/- TILs 的克隆性增加,多样性降低,表明 Parkin 缺陷的巨噬细胞促进了 T 细胞的抗原特异性 TCR 克隆扩增(图2M)。这与前面发现的 Parkin 缺陷促进巨噬细胞抗原呈递、激活 T 细胞增殖和增强效应功能相呼应,进一步支持了 Parkin 通过调节巨噬细胞抗原呈递影响 T 细胞功能的结论。
同时,scRNA-seq数据的免疫富集评分显示 Park2-/- 肿瘤接种小鼠的 T 细胞获得了增强的记忆特征,且再次接种肿瘤细胞后能显著清除肿瘤,说明 Parkin 不仅影响 T 细胞的初始激活和增殖,还对 T 细胞的记忆功能有重要作用(图2N-P)。总之,Parkin 缺乏的巨噬细胞能够更有效地激活 T 细胞,增强其效应功能和记忆功能。

图2
3.AMPK 依赖的Parkin 激活机制
研究还揭示了 Parkin 通过 AMPK(AMP活化蛋白激酶) 依赖的途径而非 PINK1 介导的途径,下调巨噬细胞表面 MHC-I 表达,从而抑制抗原呈递。
此外,研究还发现,Parkin 缺乏与实体瘤患者更好的预后相关,Park2−/− 特征可作为预测患者预后的生物标志物(图3)。Parkin 可以被视为单个靶点或一组特征基因,为现有的免疫疗法提供新视角。

图3
研究结论
本研究深入探讨了 Parkin 在肿瘤免疫微环境中的作用机制,揭示了其通过 AMPK 依赖的途径调控巨噬细胞抗原呈递和 T 细胞激活的新机制。Parkin 作为免疫治疗的潜在靶点,有望为癌症患者带来更有效的治疗策略。
参考文献
Wang X, et al. AMPK-dependent Parkin activation suppresses macrophage antigen presentation to promote tumor progression. Sci Adv. 2025 Mar 21;11(12):eadn8402. doi: 10.1126/sciadv.adn8402.
艾沐蒽专注于免疫组测序领域多年,开发的ImmuHub®技术平台方法全面,检测物种多样,建库方法具有灵活性,致力于为各大高校、医院、科研机构、企业等提供优良的科研服务。

什么是ImmuHub®技术?

ImmuHub®部分科研方向

ImmuHub®适用基因座

部分数据分析结果展示



