艾沐蒽新抗原疫苗肽预测:个性化疫苗唤醒免疫系统,精准狙击肿瘤!
发布时间:2025-07-24 16:12 | 点击次数:280
在肿瘤治疗领域,如何精准激活人体免疫系统以特异性攻击肿瘤细胞一直是研究的核心方向。而个性化新抗原疫苗的出现,为这一难题提供了全新的解决方案 —— 它以肿瘤细胞特有的突变抗原为靶点,通过定制化的设计和多佐剂协同作用,能够有效唤醒机体的免疫应答,诱导出针对肿瘤的特异性 T 细胞反应,为肿瘤患者带来了精准治疗的新希望。
近日发表于Cell的一篇研究聚焦于一种多佐剂个性化新抗原疫苗(NeoVaxMI)在黑色素瘤中的应用,这款疫苗通过精准靶向肿瘤特有的 “坏分子”(新抗原),成功唤醒人体免疫系统,为黑色素瘤的个性化治疗开辟了新道路。

研究方法
1、疫苗优化策略
先前研究中的新抗原疫苗虽然能诱导免疫反应,但CD8+ T 细胞应答不足。本研究旨在通过优化疫苗配方增强免疫原性,具体策略包括:
-
加入矿物油佐剂 Montanide 以延长抗原暴露;
-
局部联用 CTLA-4 抑制剂 ipilimumab 增强 T 细胞激活;
-
系统联用 PD-1 抑制剂 nivolumab 减少免疫抑制。
2、研究设计
纳入 11 例黑色素瘤患者,其中 9 例完成 4 次完整接种疫苗。患者先接受nivolumab治疗,再接受NeoVaxMI疫苗,同时局部注射 ipilimumab,并持续 nivolumab 治疗。
3、疫苗制备
通过全外显子测序(WES)和RNA测序筛选肿瘤突变,利用 NetMHCpan 和 HLAthena 预测高免疫原性新表位。合成含新表位的长肽(16-26 氨基酸),分为 2 个肽库,与佐剂混合后接种。
4、免疫评估
通过 IFN-γ ELISpot 检测 T 细胞对疫苗肽的反应。对注射部位的肿瘤组织进行单细胞 RNA 测序(scRNA-seq)和 TCR 测序(scTCR-seq)分析肿瘤内免疫细胞。并通过流式评估 T 细胞功能和表型。
研究结果
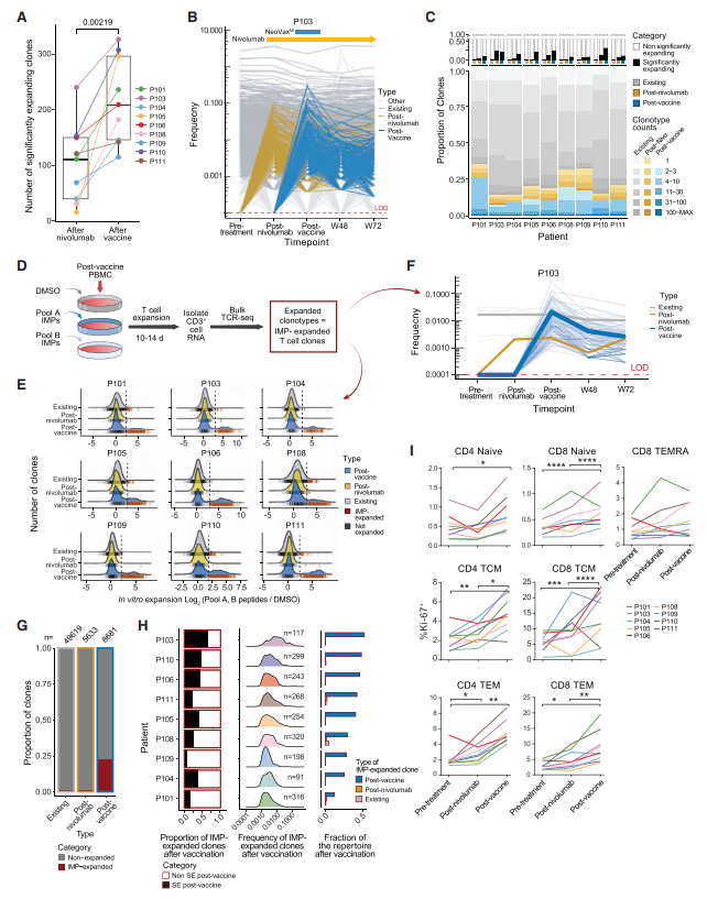
1.疫苗诱导了强效且持久的T细胞反应
所有完成接种的患者(9/9)均检测到针对疫苗肽库的 IFN-γ 反应,62.9%的疫苗肽可诱导 T 细胞应答,且持续至末次接种后 71 周。6/9 患者检测到 CD8+ T 细胞反应,表达 CD107a/b(提示细胞毒性),且 CD4+ 和 CD8+ T 细胞均具有多功能性。
2.疫苗诱导了强效且持久的T细胞反应
所有完成接种的患者(9/9)均检测到针对疫苗肽库的 IFN-γ 反应,62.9%的疫苗肽可诱导 T 细胞应答,且持续至末次接种后 71 周。6/9 患者检测到 CD8+ T 细胞反应,表达 CD107a/b(提示细胞毒性),且 CD4+ 和 CD8+ T 细胞均具有多功能性。
所有完成接种的患者(9/9)均检测到针对疫苗肽库的 IFN-γ 反应,62.9%的疫苗肽可诱导 T 细胞应答,且持续至末次接种后 71 周。6/9 患者检测到 CD8+ T 细胞反应,表达 CD107a/b(提示细胞毒性),且 CD4+ 和 CD8+ T 细胞均具有多功能性。

图1
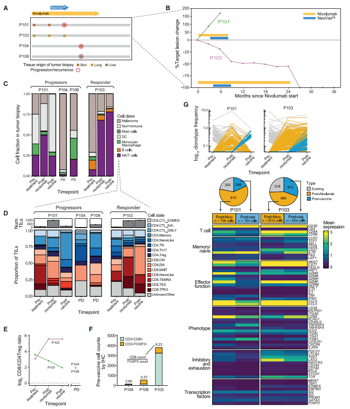
肿瘤内T细胞克隆:在4例患者的肿瘤样本中检测到疫苗诱导的TCR克隆型(占肿瘤TCR的0.4%-2.7%),且这些克隆先在血液中出现,提示T细胞向肿瘤迁移。在完全缓解的患者(P103)的肿瘤中,CD8+ T 细胞比例升高,CD8/CD4 Treg 比值增加,且 T 细胞表达效应分子(如 NKG7、GZMK)和免疫检查点分子(如 PDCD1),提示功能活性。(图2)

图2
在P103患者中,疫苗特异性CD8+ T细胞主要表现为前体耗竭型,表达多种细胞毒性标志物。而在其他患者中肿瘤内T细胞主要为CD4+ T细胞,可能为“旁观者”反应。
研究结论
本研究通过多佐剂协同策略,成功将个性化新抗原疫苗的免疫原性提升至新高度,为黑色素瘤及其他癌种的免疫治疗提供了重要范式。尽管样本有限,但转化潜力显著,标志着个性化癌症疫苗从“可行”迈向“强效”的关键一步。
参考文献:Blass E, Keskin DB, Tu CR, et al. A multi-adjuvant personal neoantigen vaccine generates potent immunity in melanoma. Cell. Published online July 9, 2025. doi:10.1016/j.cell.2025.06.019
艾沐蒽科研服务——新抗原预测和疫苗肽设计
在免疫治疗蓬勃发展的当下,精准靶向肿瘤的个性化疗法成为研究焦点。艾沐蒽科研服务聚焦个性化免疫治疗,提供从新抗原到疫苗的全链条支持。基于 TCR 精准预测肿瘤专属新抗原,通过专业技术验证其免疫原性,再量身设计高效疫苗肽序列,助力加速个性化新抗原疫苗研发,为科研突破注入核心动力!
1.什么是新癌抗原?
新癌抗原(Neo-antigen),就是特属个体肿瘤的基因翻译蛋白以抗原形式呈递在癌细胞或抗原呈递细胞表面,能被免疫系统识别,从而精准区分正常组织与癌组织。

通过肿瘤细胞基因测序,找到患者特有的癌携基因,结合HLA分型进行免疫呈递亲和力预测,筛选出由癌携基因编码的癌抗原,即新癌抗原。配合TCR基因测序,能找出肿瘤突变与免疫系统之间的重要关系,更有助于制定个性化的癌症免疫治疗方案。
2.基于TCR的新抗原预测及验证服务
艾沐蒽新抗原预测,先通过肿瘤组织与血液对照(或癌旁组织)WES测序找到突变基因,结合肿瘤RNA-Seq构建候选新抗原库,再经HLA分型检测、TCR测序,通过艾沐蒽独有算法筛选出基于TCR的最优新抗原与对应TCR;后续新抗原验证,组织充足时可选择抗原质谱检测,不足则用转基因细胞表面呈递验证 。

-
通过预测肿瘤中的特异性新抗原,可以设计个性化的疫苗,激发患者体内免疫系统对肿瘤细胞的特异性免疫反应。艾沐蒽也可以提供疫苗肽序列设计服务,量身设计高效疫苗肽序列。
-
新抗原还可以用于过继性T细胞治疗(如CAR-T、TCR-T细胞疗法等),通过识别和筛选能够识别新抗原的TCR,可以设计出针对特定新抗原的T细胞,增强对肿瘤的杀伤能力。

艾沐蒽作为精准医疗的先行者,将继续致力于推动个性化免疫疗法的发展,为患者提供更多希望和选择。我们期待与更多的科研机构、企业合作,共同探索精准免疫治疗的无限可能!


