Nature Cancer重磅:放疗联合免疫治疗重塑耐药肿瘤微环境
发布时间:2025-08-28 10:06 | 点击次数:333
近年来,免疫检查点抑制剂(ICIs)如帕博利珠单抗(pembrolizumab)已成为多种癌症的重要治疗手段。然而,单独使用这些药物的效果在许多患者中并不理想。为了克服这一挑战,研究人员开始探索将局部放射治疗(如SBRT)与免疫治疗相结合的新方法。本期分享一篇发表于《nature cancer》(IF:28.5)的研究。该研究探讨了立体定向体部放疗(SBRT)联合免疫检查点抑制帕博利珠单抗在转移性非小细胞肺癌(NSCLC)患者中的系统性免疫调节效应,特别是针对"免疫冷型"肿瘤(定义为低肿瘤突变负荷[TMB]、PD-L1阴性表达或Wnt通路突变)。

研究结果
1.放疗联合免疫治疗重塑肿瘤免疫微环境
研究团队假设放疗联合免疫治疗的临床反应会在不同肿瘤突变负荷(TMB)和PD-L1表达水平的患者中普遍存在。因此,他们评估了这些生物标志物(用于指示"免疫热型"肿瘤)在立体定向放射治疗(SBRT)组和对照组中与临床疗效的差异相关性。结果发现:
-
SBRT组中,KRAS共突变及STK11致癌突变均与治疗反应无显著关联,但在对照组中,KRAS-TP53共突变在应答肿瘤中显著富集。此外,Wnt-β-catenin通路基因突变频率在SBRT组应答肿瘤中更高,提示SBRT可能激活了新的免疫路径。
-
放疗显著上调了非照射肿瘤部位的干扰素信号通路(IFNγ/IFNα)、抗原呈递、NK细胞毒性和B细胞受体信号等免疫相关通路,同时下调了细胞周期、DNA修复和代谢相关通路。此外,在SBRT组观察到CD8+ T细胞和M1巨噬细胞的显著增加,以及活化CD4记忆T细胞和NK细胞的增加趋势,而对照组未见类似变化。
2.放疗联合免疫治疗为TMB低、PD-L1阴性及Wnt突变患者带来显著生存获益
研究系统评估了SBRT联合免疫治疗在免疫“冷肿瘤”患者中的疗效,结果发现:
-
分子特征与免疫激活:研究发现长期生存患者在治疗前即表现出干扰素信号通路的显著激活特征,特别是IFNγ和IFNα通路的活化,这一特征可作为潜在的疗效预测标志物。此外,在治疗过程中,观察到更广泛的免疫通路被激活以及显著上调三级淋巴结构(TLS)基因特征。
-
肿瘤生物学转变:从肿瘤生物学角度来看,治疗成功逆转了肿瘤的高增殖表型,表现为E2F靶基因的显著下调。同时,肿瘤细胞的DNA修复能力明显减弱。证实了放疗诱导的"冷肿瘤向热肿瘤转化"(cold-to-hot conversion)现象。
-
临床获益验证:影像学结果显示SBRT组非照射病灶显著缩小(平均直径45.52→30.44mm,P=0.05),而对照组无显著变化。且不同免疫冷型肿瘤亚组均显示出明显的临床获益:TMB低的患者无进展生存期(PFS)延长至5.21个月,是对照组1.81个月的2.9倍(P=0.029);而具有Wnt突变的患者总生存期(OS)更是显著改善,中位OS未达到,远优于对照组的9.92个月。
3.放射免疫治疗对T细胞库的影响
为评估SBRT是否增强免疫治疗诱导的T细胞反应广度与深度,研究团队通过NGS高通量测序对非照射肿瘤病灶及外周血样本TCR Vβ CDR3已有克隆与新出现的克隆进行了分析,发现无论是非照射肿瘤还是外周血中的SBRT组的TCR克隆密度均显著高于对照组(图1a,b)。
进一步分层分析显示,在SBRT组中,无论是TMB低 vs TMB高肿瘤之间扩增克隆计数,还是PD-L1阴性与PD-L1阳性肿瘤之间均为发现显著差异,这些发现表明放疗联合免疫治疗诱导了已有和新的T细胞克隆扩增,这一效应独立于TMB状态和PD-L1表达。(图1c,d)。典型病例CGLU727尽管TMB低且PD-L1阴性,但在接受SBRT联合派姆单抗后获得部分缓解,其肿瘤和血液中均检测到显著的TCR克隆扩增与多样性提升。这些结果表明联合放疗免疫治疗可能诱导外周T细胞库的重塑以及非照射肿瘤部位的远隔反应,这可以驱动肿瘤消除和临床应答。

图1
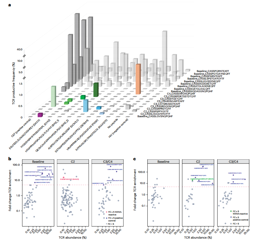
为验证放疗的系统性效应会反映在针对克隆性表达突变的新抗原反应性T细胞应答的检测上,这些突变会在原发灶、照射部位和远隔(活检)肿瘤部位共享这一假设,研究利用每位患者的全外显子测序数据合成新肽,随后用自体T细胞进行肽刺激,并通过TCR测序鉴定新抗原特异性克隆型扩增,结果显示在长期生存的SBRT组患者中鉴定出10个针对DAXX、FN3K、GCN1L1、ZBTB44、EYA2和KIAA1211克隆性表达突变的新抗原反应性T细胞,其中DAXX新肽反应性克隆在放疗联合免疫治疗基线期和第三周期时扩增的T细胞培养物中被检测到,而其余新抗原反应性克隆型扩增是在放疗联合免疫治疗开始后(派姆单抗第2、3、4周期)获取的自体T细胞培养物检测中发现(图2b,c)。
这些发现支持在接受序贯放疗和抗PD-1治疗的长期生存者中存在MANA反应性T细胞应答,并为进一步证明放疗联合免疫治疗诱导系统性抗肿瘤免疫反应提供了证据。

图2
小 结
这项多组学研究证实,SBRT联合帕博利珠单抗能够在免疫冷型NSCLC患者中诱导系统性抗肿瘤免疫反应,表现为非照射部位免疫基因表达上调、T细胞克隆扩增和新抗原特异性T细胞应答。特别是对于那些具有特定分子特征(如低TMB、PD-L1阴性和Wnt突变)的患者,SBRT可能提供额外的治疗效益。这些发现为克服免疫治疗耐药性提供了新的思路,支持在特定患者群体中进一步探索放疗联合免疫治疗的临床价值。
参考文献:Huang, J., Theelen, W.S.M.E., Belcaid, Z. et al. Combination of pembrolizumab and radiotherapy induces systemic antitumor immune responses in immunologically cold non-small cell lung cancer. Nat Cancer (2025).
艾沐蒽专注于免疫组测序领域多年,开发的ImmuHub®技术平台方法全面,检测物种多样,建库方法具有灵活性,致力于为各大高校、医院、科研机构、企业等提供优良的科研服务。

什么是ImmuHub®技术?

ImmuHub®部分科研方向

ImmuHub®适用基因座

部分数据分析结果展示



